继续教育学院
导航切换
首页
部门简介
公告通知
新闻中心
自学考试
成人教育
技能培训
下载中心
返回主站
学院首页
>
继续教育学院
>
成人教育
>
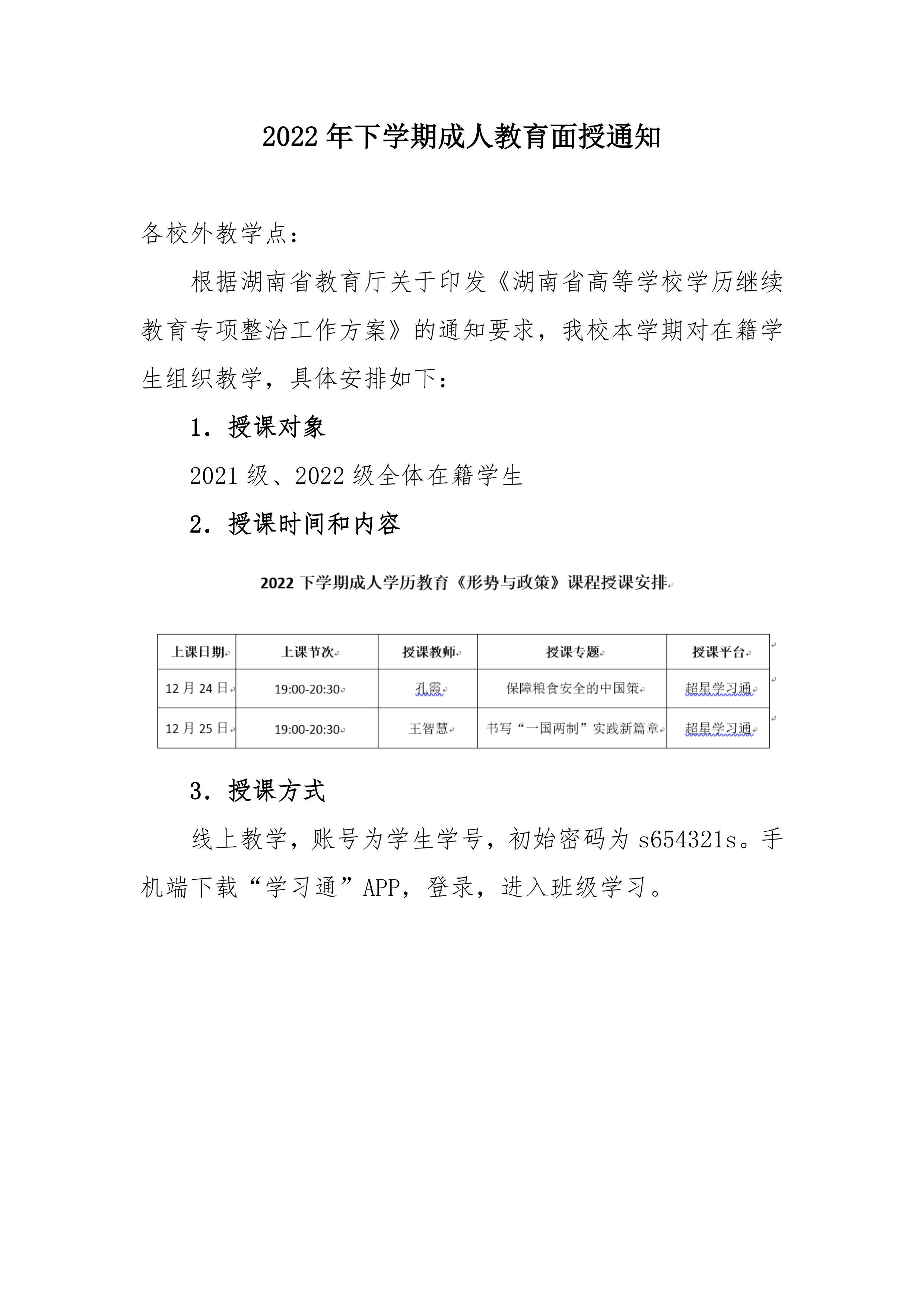
2022年下学期成人教育面授通知
来源:继续教育学院 时间:2022-12-20
上一篇:
关于毕业生图像信息采集的通知
下一篇:
湖南商务职院成人教育2022年下学期期末考试组考方案
公众号
移动门户
返回顶部